• 中居联杯十大品牌广告
  • SVIP广告
  • 曲美家居广告
  • 全友家居广告
  • 联邦家私广告
  • 掌上明珠广告
  • 当前位置:

    家具网

     > 

    家具标准

     > 

    标准列表

     > 

    详情

    手机版

    最新留言:

  • 来自 江西-宜春 的 刘女士 目前做全屋定制,想找合适的木门牌代理。可以直接加微信
  • 来自 山西-大同 的 赵先生 设计工作室,找厂家合作。觉得慕友的产品质量不错。
  • 来自 陕西-西安 的 王长兴 想开个店,正在找门店,品牌对比期间。手机号是微信号
  • 来自 山西-长治 的 来苗苗 新开的店,大概90平米,找合适的品牌
  • 来自 内蒙古-呼和浩特 的 杨 新开的店,大概80多平米,想找有点知名度的品牌。
  • 来自 湖南-邵阳 的 陈先生 想增加品牌
  • 来自 湖南-长沙 的 张女士 想代理木门品牌
  • 来自 山西-运城 的 乔国军 以前做的别的项目,现在想做木门,找合适的厂家。手机号是微信号
  • 来自 浙江-嘉兴 的 冯义传 想增加品牌
  • 来自 甘肃-庆阳 的 杨兵 店面100平米,找品牌代理
  • 来自 甘肃-酒泉 的 方女士 装饰公司,想找能做木门和门墙柜,全屋定制的品牌合作。
  • 来自 青海-西宁 的 苏先生 想加盟木门品牌
  • 来自 甘肃-白银 的 赵先生 咨询品牌代理,性价比高的
  • 来自 山东-滨州 的 张女士 装修公司,找厂家合作
  • 来自 浙江-舟山 的 傅军明 装修公司,想找木门厂家合作。
  • 来自 云南-昭通 的 穆先生 店面200多个平方,入户门和室内门都有。想咨询考察看看有没有更适合的品牌
  • 来自 山东-临沂 的 王女士 想找厂家合作拿货
  • 来自 河北-沧州 的 向 店面80多平米,之前做的别的项目,现在想做木门,想找河北附近的品牌
  • 来自 安徽-阜阳 的 赵兰辉 店面五六百平,做防盗门和室内木门,找品牌代理。
  • 来自 河北-沧州 的 李女士 店面80多平米,做的定制+木门,想找附近的品牌咨询
  • 来自 陕西-榆林 的 李润喜 店面六七十平米,不在市场里,是街边门面,想找距离不太远的品牌
  • 来自 山东-枣庄 的 常先生 做装修的,想找品牌合作,可以上样
  • 来自 辽宁-大连 的 屠女士 装修公司,现在有30几套门想下单,找附近的工厂合作
  • 来自 河南-周口 的 朱海洋 店面不到100平,想找个有点知名度的品牌,也不用一线品牌。对比期间。
  • 来自 山东-青岛 的 翟先生 店面40多平米,想找个品牌跟装饰公司合作
  • 来自 山西-吕梁 的 任凯雄 想代理木门品牌,正在对比期间。
  • 来自 陕西-渭南 的 车涛涛 店面40平米,目前做的钛镁合金门,想增加木门项目,找合适的品牌。手机号是微信号
  • 来自 河北-邢台 的 谢先生 店面200平米,新开的,找有实力的一线品牌加盟
  • 来自 河北-邢台 的 董先生 店面108平米,想找烤漆免漆都有的木门品牌,最好是重庆的。手机号是微信号。
  • 来自 新疆-伊犁 的 席女士 店面200平米,想增加一个品牌
  • VIP木门广告

    使用手机微信“扫一扫”功能,扫描以下二维码,即可将本文分享到“朋友圈”中。

    新版《建筑装饰装修工程质量验收标准》

    新版《建筑装饰装修工程质量验收标准》

    2016-04-19 编辑: 来源:0 浏览数:9736

    现批准《建筑装饰装修工程质量验收标准》为国家标准,编号为GB50210-2018,自2018年9月1日起实施。 其中,第3.1.4、6.1.11、6.1.12、7.1.12、11.1.12条为强制性条文,必须严格执行。原《建筑装饰装修工程质量验收规范》GB50210-2001同时废止。

    2018年2月,住房和城乡建设部发布了关于国家标准《建筑装饰装修工程质量验收标准》的通知公告。2018年9月1日,《建筑装饰装修工程质量验收标准》将正式实施。其中,第3.1.4、6.1.11、6.1.12、7.1.12、11.1.12条为强制性条文,必须严格执行。而原《建筑装饰装修工程质量验收规范》GB50210-2001同时废止。下面跟着小编一起来看看,都有哪些条款必须严格执行。

    住房城乡建设部关于发布国家标准

    《建筑装饰装修工程质量验收标准》的公告

    现批准《建筑装饰装修工程质量验收标准》为国家标准,编号为GB50210-2018,自2018年9月1日起实施。

    其中,第3.1.4、6.1.11、6.1.12、7.1.12、11.1.12条为强制性条文,必须严格执行。原《建筑装饰装修工程质量验收规范》GB50210-2001同时废止。

    中华人民共和国住房和城乡建设部

    2018年2月8日

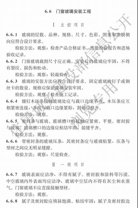
    《建筑装饰装修工程质量验收标准》GB50210-2018中,关于门窗工程的质量验收标准如下:

    《建筑装饰装修工程质量验收标准》GB50210-2018中,关于幕墙工程的质量验收标准如下:

    家具十大品牌广告

    在线加盟申请意向表,请您留言 (火爆加盟进行时,百万财富等你来)

    *意向地区:

    *您的姓名:

    *联系电话:

    需求说明:

    用户信息授权确认书(仔细阅读)

    • 刘女士江西 - 宜春目前做全屋定制,想找合适
    • 赵先生山西 - 大同设计工作室,找厂家合作。
    • 王长兴陕西 - 西安想开个店,正在找门店,品
    • 来苗苗山西 - 长治新开的店,大概90平米,
    • 杨内蒙古 - 呼和浩特新开的店,大概80多平米
    • 陈先生湖南 - 邵阳想增加品牌
    • 张女士湖南 - 长沙想代理木门品牌
    • 乔国军山西 - 运城以前做的别的项目,现在想
    • 冯义传浙江 - 嘉兴想增加品牌
    • 杨兵甘肃 - 庆阳店面100平米,找品牌代
    • 方女士甘肃 - 酒泉装饰公司,想找能做木门和
    • 苏先生青海 - 西宁想加盟木门品牌
    • 赵先生甘肃 - 白银咨询品牌代理,性价比高的
    • 张女士山东 - 滨州装修公司,找厂家合作
    • 傅军明浙江 - 舟山装修公司,想找木门厂家合
    • 穆先生云南 - 昭通店面200多个平方,入户
    • 王女士山东 - 临沂想找厂家合作拿货
    • 向河北 - 沧州店面80多平米,之前做的
    • 赵兰辉安徽 - 阜阳店面五六百平,做防盗门和
    • 李女士河北 - 沧州店面80多平米,做的定制

    快捷留言

    • 想了解这个项目,请联系我!

    • 我想加盟,请将项目的资料发给我。

    • 请问我所在地区有加盟商了吗?

    • 想了解此项目的加盟流程,请联系我!

    • 请问加盟此项目需投资多少钱?

    版权与免责声明:
    凡未注明稿件来源的内容均为转稿或由企业用户注册发布,本网转载出于传递更多信息的目的,如转稿涉及版权问题,请作者联系我们处理。我们对页面中展示内容的真实性、准确性和合法性均不承担任何法律责任。 如内容信息对您产生影响,请及时联系我们修改或删除。

    在线加盟申请意向表请您留言

    今天已经有 232 人获取加盟资料

    高端访谈

    更多

    热门招商

    更多
    加盟 双叶家具-双叶家具实业有限公司招商
    加盟 双叶家具

    双叶家具实业有限公司火热招商中

    立即加盟
    加盟迪欧家具-迪欧家具集团有限公司招商
    加盟迪欧家具

    迪欧家具集团有限公司火热招商中

    立即加盟
    加盟博士有成-东莞市有成家具有限公司招商
    加盟博士有成

    东莞市有成家具有限公司火热招商中

    立即加盟
    加盟梦天木作-浙江梦天木业有限公司招商
    加盟梦天木作

    浙江梦天木业有限公司火热招商中

    立即加盟
    加盟临亚LINYA-中国·临亚集团有限公司招商
    加盟临亚LINYA

    中国·临亚集团有限公司火热招商中

    立即加盟
    加盟大清御品红木家具-东阳市大清御品红木家具有限公司招商
    加盟大清御品红木家具

    东阳市大清御品红木家具有限公司火热招商中

    立即加盟
    加盟映连红-临汾市映连红古典红木家具有限公司招商
    加盟映连红

    临汾市映连红古典红木家具有限公司火热招商中

    立即加盟
    加盟富华特红木家具-富华特红木家具 招商
    加盟富华特红木家具

    富华特红木家具 火热招商中

    立即加盟
    加盟索菲亚家居-索菲亚家居股份有限公司招商
    加盟索菲亚家居

    索菲亚家居股份有限公司火热招商中

    立即加盟
    加盟左右家私-深圳市左右家私有限公司招商
    加盟左右家私

    深圳市左右家私有限公司火热招商中

    立即加盟

    让加盟更诚信 让选择更放心

    立即咨询做有权威的品牌
    在线加盟
    联系客服
    服务热线
    15811192007
    服务时间
    09:00-18:00
     

    专注家具行业

    为您保驾护航